I. Szervezeti, személyzeti adatok
1. A Társaság hivatalos neve, székhelye, postai címe, telefon- és telefaxszáma, elektronikus levélcíme, honlapja, ügyfélszolgálatának elérhetőségei
név: Debrecen International Airport Korlátolt Felelősségű Társaság
rövid név: Debrecen International Airport Kft.
székhely: 4030 Debrecen, Repülőtéri út 12.
postacím: 4002 Debrecen, Pf. 187.
telefon: +36-52/521-192
információ: +36-20/467-98-99
telefaxszám: -
e-mail:
@
honlap: www.debrecenairport.com
ügyfélszolgálati elérhetőségek: https://www.debrecenairport.com/hu/kapcsolat
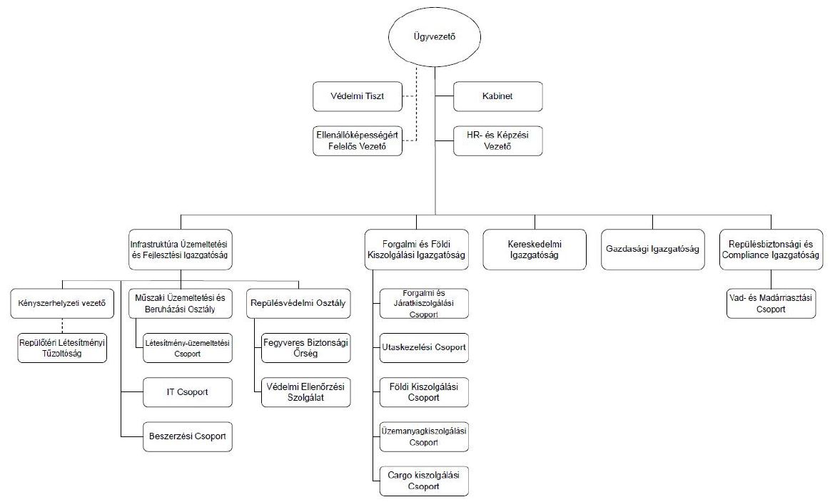
2. A Társaság szervezeti felépítése szervezeti egységek megjelölésével
- Szervezeti ábra (organigram)
- Az egyes szervezeti egységek feladatai (lásd. lentebb: SzMSz)
3. A Társaság vezetőinek és az egyes szervezeti egységek vezetőinek neve, beosztása, elérhetősége
Ügyfélszolgálati elérhetőségek
4. A szervezeten belül illetékes ügyfélkapcsolati vezető neve, elérhetősége (telefon- és telefaxszáma, elektronikus levélcíme) és az ügyfélfogadási rend
Ügyfélkapcsolat a feltüntetett elérhetőségek szerint: https://www.debrecenairport.com/hu/kapcsolat
Ügyfélfogadási rend előzetes egyeztetés alapján: H-P 8:00-16:00
5. Testületi szerv esetén a testület létszáma, összetétele, tagjainak neve, beosztása, elérhetősége
Felügyelőbizottság
Dolhai Zsuzsanna, elérhetősége: fb@debrecenairport.com
Dr. Kovács Ádám Gábor, elérhetősége: fb@debrecenairport.com
Mihók Attila, elérhetősége: fb@debrecenairport.com
6. A Társaság irányítása, felügyelete vagy ellenőrzése alatt álló, vagy alárendeltségében működő más közfeladatot ellátó szervek megnevezése, és 1. pontban meghatározott adatai
7. A Társaság többségi tulajdonában álló, illetve részvételével működő gazdálkodó szervezet neve, székhelye, elérhetősége (postai címe, telefon- és telefaxszáma, elektronikus levélcíme), tevékenységi köre, képviselőjének neve, a közfeladatot ellátó szerv részesedésének mértéke
8. A Társaság által alapított közalapítványok neve, székhelye, elérhetősége (postai címe, telefon- és telefaxszáma, elektronikus levélcíme), alapító okirata, kezelő szervének tagjai
9. A Társaság által alapított költségvetési szerv neve, székhelye, a költségvetési szervet alapító jogszabály megjelölése, illetve az azt alapító határozat, a költségvetési szerv alapító okirata, vezetője, honlapjának elérhetősége, működési engedélye
10. A Társaság által alapított lapok neve, a szerkesztőség és kiadó neve és címe, valamint a főszerkesztő neve
11. A Társaság felettes, illetve felügyeleti szervének, hatósági döntései tekintetében a fellebbezés elbírálására jogosult szervnek, ennek hiányában a Társaság felett törvényességi ellenőrzést gyakorló szervnek az 1. pontban meghatározott adatai
Felettes szerv
név: Magyar Állam tulajdonos a tulajdonosi joggyakorlója a Nemzetgazdasági Minisztérium
székhely: 1011 Budapest, Vám utca 5-7.
postacím: 1358 Budapest, Pf. 17.
telefon: +36-1-795-1400
telefaxszám: +36-1-318-2570
e-mail:
@
honlap: https://kormany.hu/nemzetgazdasagi-miniszterium
ügyfélszolgálati elérhetőségek:
@
név: Debreceni Vagyonkezelő Zártkörűen Működő Részvénytársaság
székhely: 4025 Debrecen, Piac u. 77. II. em 5.
postacím: 4025 Debrecen, Piac u. 77. II. em 5.
telefon: +36-52/509-408
telefaxszám: +36-52/427-362
e-mail:
@
honlap: https://www.dvrt.hu
ügyfélszolgálati elérhetőségek:
@
név: AIRPORT DEBRECENI HOLDING Vagyonkezelő Zártkörűen Működő Részvénytársaság
rövid név: AIRPORT DEBRECENI HOLDING Vagyonkezelő Zrt.
székhely: 4025 Debrecen, Simonffy utca 4-6. 1. emelet 121. ajtó
postacím: 4025 Debrecen, Simonffy utca 4-6. 1. emelet 121. ajtó
telefon: feltöltés alatt
telefaxszám: -
e-mail: feltöltés alatt
honlap: feltöltés alatt
ügyfélszolgálati elérhetőségek: feltöltés alatt
Felügyeleti Szerv
név: Építési és Közlekedési Minisztérium Közlekedési Hatósági Ügyekért Felelős Helyettes Államtitkárság
székhely: 2220 Vecsés, Lincoln út 1. Quadrum Irodaház
postacím: 1442 Budapest Pf.: 89.
telefon: +36-1/273-5525 és +36-1/373-1432
telefaxszám: -
e-mail:
@
,
@
honlap: https://www.kozlekedesihatosag.kormany.hu/hu/web/legugyi-felugyeleti-hatosagi-foosztaly
ügyfélszolgálati elérhetőségek:
@
,
@
név: Állami Számvevőszék
székhely: 1052 Budapest, Apáczai Cs. J. u. 10.
postacím: 1364 Budapest 4. Pf. 54.
telefon: +36-1/484-9100
telefaxszám: -
e-mail:
@
honlap: https://www.asz.hu/
ügyfélszolgálati elérhetőségek: feltöltés alatt
név: Debreceni Törvényszék Cégbírósága
székhely: 4025 Debrecen, Arany János utca 30.
postacím: 4002 Debrecen, Pf. 239.
telefon: +36-52/521-561
telefaxszám: +36-52/521-561
e-mail:
@
honlap: https://birosag.hu/debreceni-torvenyszek/debreceni-torvenyszek-cegbirosaga
ügyfélszolgálati elérhetőségek:
@
II. Tevékenységre, működésre vonatkozó adatok
1. A Társaság feladatát, hatáskörét és alaptevékenységét meghatározó, a szervre vonatkozó alapvető jogszabályok, közjogi szervezetszabályozó eszközök, valamint a szervezeti és működési szabályzat vagy ügyrend, az adatvédelmi és adatbiztonsági szabályzat hatályos és teljes szövege
Alaptevékenységet meghatározó, a szervre vonatkozó alapvető jogszabályok
2. Az országos illetékességű szervek, valamint a fővárosi és vármegyei kormányhivatal esetében a Társaság feladatáról, tevékenységéről szóló tájékoztató magyar és angol nyelven
Nem releváns
3. A helyi önkormányzat önként vállalt feladatai
Nem releváns
4. Államigazgatási, önkormányzati, és egyéb hatósági ügyekben ügyfajtánként és eljárástípusonként a hatáskörrel rendelkező szerv megnevezése, hatáskör gyakorlásának átruházása esetén a ténylegesen eljáró szerv megnevezése, illetékességi területe, az ügyintézéshez szükséges dokumentumok, okmányok, eljárási illetékek (igazgatási szolgáltatási díjak) meghatározása, alapvető eljárási szabályok, az eljárást megindító irat benyújtásának módja (helye, ideje), ügyfélfogadás ideje, az ügyintézés határideje (elintézési, fellebbezési határidő), az ügyek intézését segítő útmutatók, az ügymenetre vonatkozó tájékoztatás és az ügyintézéshez használt letölthető formanyomtatványok, az igénybe vehető elektronikus programok elérése, időpontfoglalás, az ügytípusokhoz kapcsolódó jogszabályok jegyzéke, tájékoztatás az ügyfelet megillető jogokról és az ügyfelet terhelő kötelezettségekről
Nem releváns
5. A Társaság által nyújtott vagy költségvetéséből finanszírozott közszolgáltatások megnevezése, tartalma, a közszolgáltatások igénybevételének rendje, a közszolgáltatásért fizetendő díj mértéke, az abból adott kedvezmények
Frissítés alatt
6. A Társaság által fenntartott adatbázisok, illetve nyilvántartások leíró adatai (név, formátum, az adatkezelés célja, jogalapja, időtartama, az érintettek köre, az adatok forrása, kérdőíves adatfelvétel esetén a kitöltendő kérdőív), az adatvédelmi nyilvántartásba bejelentendő nyilvántartásoknak az e törvény szerinti azonosító adatai; a Társaság által - alaptevékenysége keretében - gyűjtött és feldolgozott adatok fajtái, a hozzáférés módja, a másolatkészítés költségei
7. A Társaság nyilvános kiadványainak címe, témája, a hozzáférés módja, a kiadvány ingyenessége, illetve a költségtérítés mértéke
Nem releváns
8. A testületi szerv döntései előkészítésének rendje, az állampolgári közreműködés (véleményezés) módja, eljárási szabályai, a testületi szerv üléseinek helye, ideje, továbbá nyilvánossága, döntései, ülésének jegyzőkönyvei, illetve összefoglalói; a testületi szerv szavazásának adatai, ha ezt jogszabály nem korlátozza
Frissítés alatt
9. A törvény alapján közzéteendő jogszabálytervezetek és kapcsolódó dokumentumok; a helyi önkormányzat képviselő-testületének nyilvános ülésére benyújtott előterjesztések a benyújtás időpontjától
Nem releváns
10. A Társaság által közzétett hirdetmények, közlemények
https://www.debrecenairport.com/hu
https://www.debrecenairport.com/hu/repuloteri-esemenyek
Facebook/Instagramm: Debrecen International Airport
11. A Társaság által kiírt pályázatok szakmai leírása, azok eredményei és indokolásuk
Frissítés alatt
12. A Társaságnál végzett alaptevékenységgel kapcsolatos vizsgálatok, ellenőrzések nyilvános megállapításai
Frissítés alatt
13. A közérdekű adatok megismerésére irányuló igények intézésének rendje, az illetékes szervezeti egység neve, elérhetősége, az információs jogokkal foglalkozó személy neve
KÖZÉRDEKŰ ADATOK MEGISMERÉSÉRE IRÁNYULÓ IGÉNYEK TELJESÍTÉSÉNEK RENDJÉT RÖGZÍTŐ SZABÁLYZAT
Illetékes szervezeti egység neve: (frissítés alatt)
Elérhetőség: @
Az információs jogokkal foglalkozó személy neve: (frissítés alatt)
14. A Társaság tevékenységére vonatkozó, jogszabályon alapuló statisztikai adatgyűjtés eredményei, időbeli változásuk
Frissítés alatt
15. A közérdekű adatokkal kapcsolatos kötelező statisztikai adatszolgáltatás adott szervre vonatkozó adatai
Adatlap - közadatigénylés 2024. évi adatszolgáltatás/jelentés
Adatlap - közadatigénylés 2023. évi adatszolgáltatás/jelentés
Adatlap - közadatigénylés 2022. évi adatszolgáltatás/jelentés
16. Azon közérdekű adatok hasznosítására irányuló szerződések listája, amelyekben a Társaság az egyik szerződő fél
Nem releváns
17. A Társaság kezelésében lévő közérdekű adatok felhasználására, hasznosítására vonatkozó általános szerződési feltételek
Nem releváns
18. A Társaságra vonatkozó különös és egyedi közzétételi lista
19. A Társaság kezelésében levő, a közadatok újrahasznosításáról szóló törvény szerint újrahasznosítás céljára elérhető kulturális közadatok listája a rendelkezésre álló formátumok megjelölésével, valamint a Társaság kezelésében levő, a közadatok újrahasznosításáról szóló törvény szerint újrahasznosítható közadat típusokról való tájékoztatás, a rendelkezésre álló formátumok megjelölésével
Nem releváns
20. A 19. sor szerinti közadatok és kulturális közadatok újrahasznosítására vonatkozó általános szerződési feltételek elektronikusan szerkeszthető változata
Nem releváns
21. A 19. sor szerinti közadatok és kulturális közadatok újrahasznosítás céljából történő rendelkezésre bocsátásáért fizetendő díjak általános jegyzéke, a díjszámítás alapját képező tényezőkkel együttesen
Nem releváns
22. A közadatok újrahasznosításáról szóló törvény szerinti jogorvoslati tájékoztatás
Nem releváns
23. A Társaság által megkötött, a közadatok újrahasznosításáról szóló törvény szerint kötött kizárólagos jogot biztosító megállapodások szerződő feleinek megjelölése, a kizárólagosság időtartamának, tárgyának, valamint a megállapodás egyéb lényeges elemeinek megjelölése
Nem releváns
24. A Társaság által kötött, a közadatok újrahasznosításáról szóló törvény szerint a kulturális közadatok digitalizálására kizárólagos jogot biztosító megállapodások szövege
Nem releváns
25. A közadatok újrahasznosításáról szóló törvény szerinti azon jogszabály, közjogi szervezetszabályozó eszköz, közszolgáltatási szerződés vagy más kötelező erővel bíró dokumentum (vagy az annak elérhetőségére mutató hivatkozás), amely az újrahasznosítás céljából rendelkezésre bocsátható közadat gyűjtésével, előállításával, feldolgozásával és terjesztésével összefüggő költségek jelentős részének saját bevételből való fedezését írja elő a Társaság részére
Nem releváns